EAU华西之声丨ADPGK是前列腺癌进展的驱动因素,与不良预后相关

作者:肿瘤瞭望   日期:2023/3/17 11:07:10  浏览量:11134

肿瘤瞭望版权所有,谢绝任何形式转载,侵犯版权者必予法律追究。

第38届欧洲泌尿外科学会年会(EAU23)于2023年3月10日至13日在世界时尚之都意大利米兰召开。EAU年会是欧洲乃至全球最受关注的泌尿外科会议之一,每年吸引全球1万5千余名泌尿外科专家参会。本次大会上,四川大学华西医院徐航医生代表课题组汇报的一项研究,首次揭示了ADP依赖性葡萄糖激酶(ADPGK)是前列腺癌进展的驱动因素,并与前列腺癌患者的不良预后相关;ADPGK或可成为前列腺癌治疗和预后判断的靶点和标志物。

第38届欧洲泌尿外科学会年会(EAU23)于2023年3月10日至13日在世界时尚之都意大利米兰召开。EAU年会是欧洲乃至全球最受关注的泌尿外科会议之一,每年吸引全球1万5千余名泌尿外科专家参会。本次大会上,四川大学华西医院徐航医生代表课题组汇报的一项研究,首次揭示了ADP依赖性葡萄糖激酶(ADPGK)是前列腺癌进展的驱动因素,并与前列腺癌患者的不良预后相关;ADPGK或可成为前列腺癌治疗和预后判断的靶点和标志物。
 
摘要号:A1150
ADP依赖性葡萄糖激酶(ADPGK)可控制前列腺癌进展中的代谢适应性
 
靶向肿瘤细胞代谢杀死癌症细胞是一种有效的肿瘤治疗方法。在此,我们拟研究ADP依赖葡萄糖激酶(ADPGK)影响前列腺癌(PCa)的具体作用及机制。
 
我们利用癌症基因组图谱(TCGA)数据库、在线工具和临床样本评估ADPGK在前列腺癌(PCa)中的表达和与预后的相关性。在体外和体内验证ADPGK对PCa进展的影响。采用定量蛋白质组学、代谢组学和细胞外酸化率(ECAR)来评估ADPGK对PCa糖酵解的影响。通过ADPGK的过表达和敲除、Co-IP、ECAR和CCK-8实验探讨潜在的作用机制。
 
研究结果显示,ADPGK在前列腺癌组织中高表达(图1A-C)。ADPGK高表达的前列腺癌患者生化复发时间更短(图1D-G)。
 
图1
 
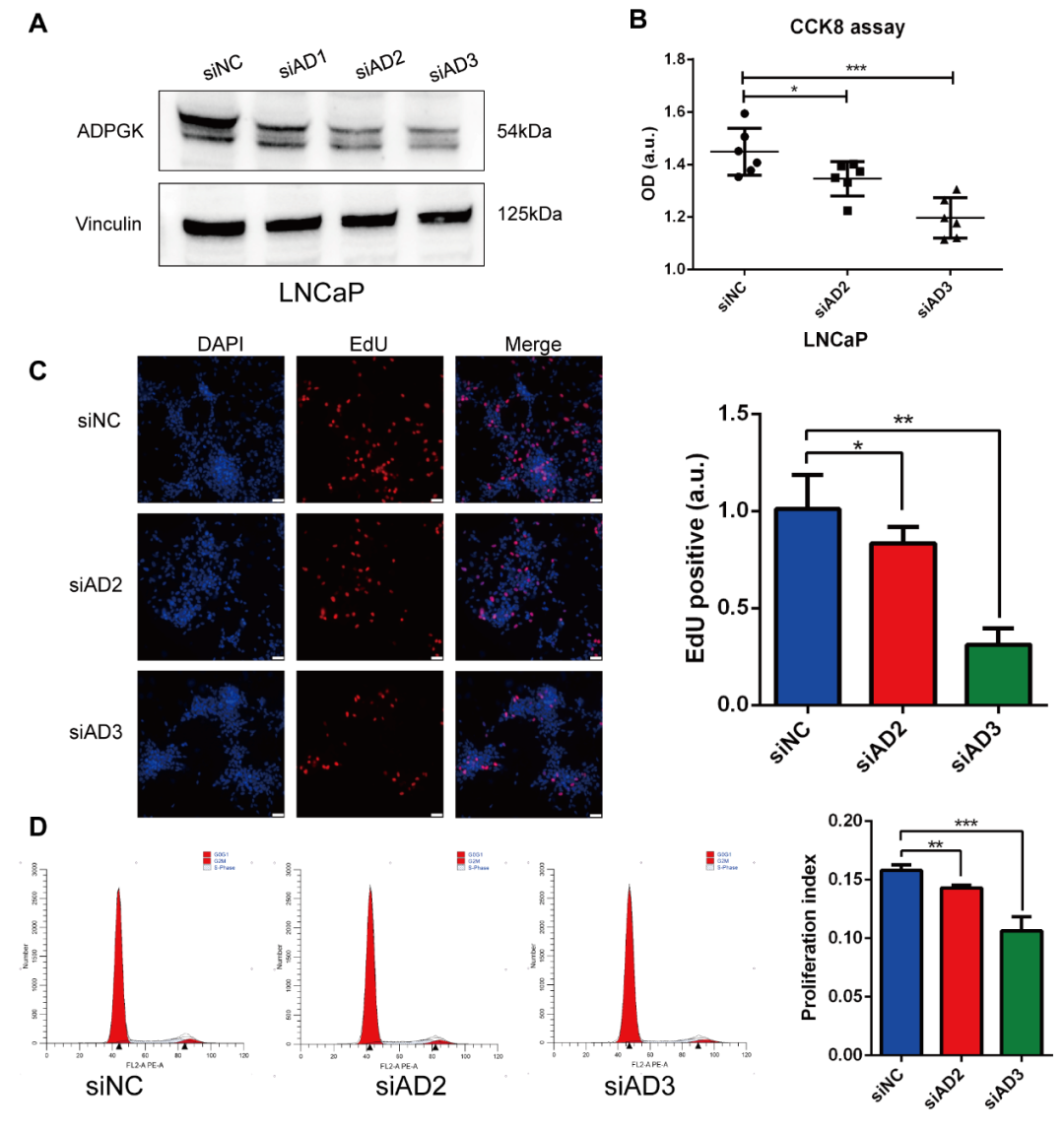
ADPGK敲低抑制了前列腺癌细胞的增殖活力(图2)。
 
图2
 
ADPGK过表达促进了前列腺癌细胞的增殖和迁移能力(图3)。
 
图3
 
体内动物实验结果显示ADPGK促进了PC3皮下移植瘤的生长(图4)。
 
图4
 
代谢组学和蛋白组学结果显示ADPGK促进了前列腺癌糖酵解(图5)。
 
图5
 
机制研究提示ADPGK可能通过与ALDOC结合激活AMPK信号通路进而提高糖酵解水平(图6)。
 
图6
 
我们的研究首次揭示了ADPGK是前列腺癌进展的驱动因素,并与前列腺癌患者的不良预后相关。ADPGK可能通过激活ALDOC-AMPK信号通路来加速前列腺癌的糖酵解,进而促进前列腺癌进展。研究结果提示ADPGK可以作为前列腺癌的靶点和标志物,为PCa的治疗和预后提供了一个新思路。
 
专家简介
 
魏强教授
四川大学华西医院
主任医师、教授、博士生导师
四川大学华西医院泌尿系统疾病中心主任、泌尿外科学科主任
中华医学会泌尿外科学分会副主任委员
中国医师协会泌尿外科学分会副会长
中国临床肿瘤学会(CSCO)前列腺癌、肾癌专委会副主任委员
四川省医学会泌尿外科专委会主任委员
中华医学杂志英文版(CMJ)及Journal of Evidence-Based Medicine编委
中华泌尿外科杂志常务编委
 
曾浩教授
四川大学华西医院
泌尿外科书记、教授、博士生导师
中华医学会泌尿分会青年委员会委员兼秘书长
中华医学会泌尿分会肿瘤学组委员
中华医学会泌尿分会国际交流委员会委员
中国抗癌协会泌尿男生殖系肿瘤专委会青年委员会委员
中国医疗保健国际交流促进会泌尿健康促进分会委员兼副秘书长/青年委员会副主任委员
CSCO前列腺癌/CSCO尿路上皮癌/CSCO肾癌专家委员会委员
国家卫生健康委能力建设和继续教育肿瘤学专家委员会委员
国家卫生健康委能力建设和继续教育中心泌尿系统肿瘤规范化诊治专家组成员
四川省泌尿外科专委会常务委员
四川省泌尿外科专委会肿瘤学组副组长
四川省肿瘤(精准治疗)学会泌尿生殖肿瘤专委会主任委员
四川省抗癌协会泌尿男生殖系肿瘤专委会常务委员兼秘书长
四川省抗癌协会肿瘤科普专委会候任主任委员
2022版CUA前列腺癌指南编写组编委/秘书
2022CSCO尿路上皮癌指南/前列腺癌/肾癌编写组编委
先后主持国家自然科学基金5项,以第一或通讯作者在国际知名杂志
发表论著近120篇
 
团队介绍
 
 
四川大学华西医院泌尿肿瘤多学科综合诊疗团队(MDT)是成立于2013年,是国内最早一批接轨国际先进肿瘤治疗理念成立的MDT团队之一。经过近十年的发展,在发起人魏强教授和周桥教授的引领下,华西泌尿肿瘤MDT诊疗团队已经成为国内泌尿肿瘤MDT四大示范基地,秉承“同心谋发展,同行创未来”的团队理念,开展以“病人服务”和“临床探索”为主的交互式临床诊疗,为众多患者提供了个性化精准化的综合诊疗方案,使患者得到生存获益和生活质量的最大化改善。泌尿肿瘤MDT目前已建成覆盖泌尿外科、肿瘤放疗、肿瘤化疗、病理科、放射科、核医学科、内分泌科、血管外科、麻醉科、心脏内科、肾内科、血液科、心理卫生中心、肿瘤护理等16个专科领域、47名成员的综合性一体化诊疗团队,近5年服务泌尿肿瘤患者量达1,582人次,并以每年22.5%的速度递增。团队利用华西医院辐射全国的诊疗影响力和团队强大的诊疗实力,先后建立了针对前列腺癌、肾癌、尿路上皮癌等肿瘤专病的患者随访系统,逐步建立完备的泌尿肿瘤各专病临床信息和生物信息数据库。其中,作为全球专注于前列腺导管内癌(IDC-P)研究的五大医学中心之一,前列腺癌亚专业团队建立了全球最大IDC-P患者临床信息、影像组学和基因组学一体化数据库模块,覆盖前列腺癌患者全生命周期管理过程。晚期前列腺癌中位生存时间接近80个月,超过国际先进水平。2020年,华西泌尿肿瘤MDT团队牵头成了CACA-GU少见肾癌协作组,在国内兄弟单位的支持配合下,建成了全球最大的延胡索酸水合酶缺陷型肾细胞癌和TFE3重排型肾细胞癌临床信息和生物信息整体式数据库,开展特殊病理类型肾癌的精准影像预警和病理诊断,同时开展多项有关特殊病理类型/少见类型肾癌的前瞻性临床探索,极大改善了此类患者人群的生命。华西泌尿肿瘤MDT团队通力协作,先后获准超30项国家自然科学基金项目,牵头开展18项肿瘤相关临床研究。近5年,累计在包括Cancer cell,Nature Comm,Genome Med,PNAS,Clin Cancer Res,Cancer Res,Eur Urol,J Urol等高影响力杂志发表论文130余篇,先后有48项临床转化研究成果在ASCO-GU,ASCO,AUA,EAU和ESMO等国际重要泌尿肿瘤会议展示,持续发出来自于中国华西泌尿肿瘤的声音。

本内容仅供医学专业人士参考


前列腺癌

分享到: 更多